就在刚刚,世界上第一台「合成生物智能」生物计算机诞生了!
Cortical lab推出的这款计算机,是由人类神经元直接集成到硅芯片上,可以编程和自适应,甚至还能活体计算。
合成生物智能,再次创造奇迹。

CL1将于6月上市,售价约为35,000美元
所以,Cortical是从哪里获得神经元的呢?
研究者给出了出人意料的答案:从干细胞培养而成!

在CL1的硅芯片表面,有实验室培育的人类神经元。
这些神经元能够响应电信号,形成与生物大脑类似的信息处理网络。
这个系统被设计为允许双向通信,其中电脉冲刺激神经元,并记录和分析它们的反应。
为了维持神经元的活力,CL1配备了一个生命维持系统,该系统调节温度、气体交换和其他必要条件。
CL1不是一台普通的计算机——它没有 GPU、CPU或RAM,而是依靠真实的神经元形成动态连接,自适应调整,专为需要真实学习能力的生物计算任务设计。
传统硅基AI,存在着一种根本性限制:巨大的能源需求、僵化的结构和有限的适应性。
只就是为什么,今天的AI消耗了大量的计算资源,却仍然难以模仿人类智能。
但生物智能(BI),则彻底冲破了这些限制!
真实的神经元,天生具有着适应和学习的能力,有着极高的能量效率(约每单位30 瓦),是一种天然的自组织,还具有更多灵活性,因为经过数十亿年的进化而变得完美。

而这台生物计算机CL1,将神经元与高密度电极阵列融合,形成一个闭环系统,其中电极传递精确的电信号。
由神经元解读这些信号,形成新的连接,并在模拟环境中动态学习。

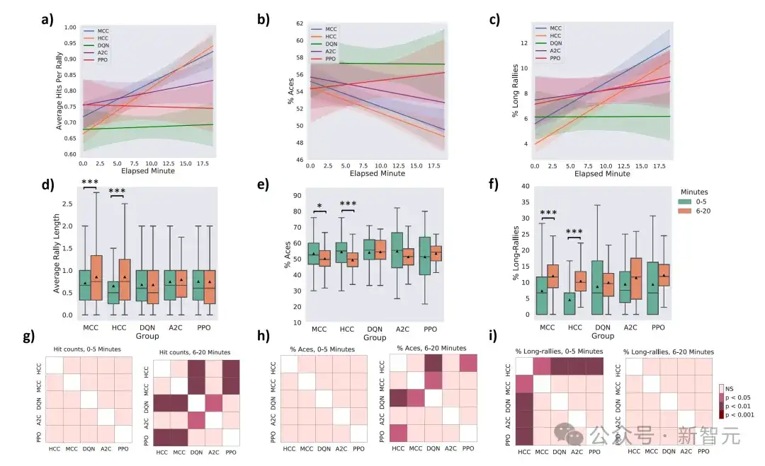
在训练诸如Pong之类的任务时,CL1神经元的表现已经优于当前最先进的AI模型(DQN、PPO)。
在仅五分钟的游戏过程中,这些生物神经元就能以更少的训练步数达到更高的性能,展现出远超AI模型的样本效率。

生物神经元计算复杂性,远超硅基计算
为什么CL1会更优越?
这是因为,它通过实时反馈回路,实现了快速的优化。
稳定的电信号反馈加速了学习过程,使预测效率和整体性能迅速提升。
在相同条件下,人体皮层神经元在Pong游戏中的连击次数(连续成功交互次数)相比硅基AI提高了约 30%,表现出更快的学习速度和更高的学习效果。
更重要的是,从初始游戏到最终游戏的过程中,生物神经元的相对提升幅度最高,凸显了其相比硅基AI更强的适应性和快速学习能力。
CL1证明:硅基计算并非天生优越!
一个惊人的事实是,生物神经元的计算复杂性远超硅基AI,同时功耗仅为其一小部分——每个CL1单元仅消耗约30瓦,而AI GPU则需要数百瓦。
这些生物神经元并非完整的大脑,但它们已经在适应性、实际应用价值和能源效率方面超越了当前的硅基技术,对医学和AI研究具有直接的影响。
这一技术,无疑会推动医学研究向前迈进,用更具相关性的人体数据取代动物实验,使人类与AI的无缝融合更进一步。
在未来,我们将见证医学突破将不断涌现,比如:
并且,CL 1的影响并不仅限于医学,它还可能彻底改变机器人和人工智能。
想象一下,由生物神经元驱动的自适应机器人,能够灵活应对不可预测的任务,并具备类似人类的响应能力,超越传统的硅基自动化系统。
这是因为,CL1具备以下优势:
注意,这一技术不是理论概念,而是现实可行的合成生物智能,在效率、适应性和学习速度方面都已超越传统硅基计算。纯硅计算的时代正在走向终结。
传统计算机,依赖的是固定的硅基电路,擅长执行精确的数值计算。而CL1采用生物神经元,更适用于自适应任务,比如疾病建模、个性化药物测试、实时学习和决策等。
而编程CL1并不依赖传统代码,而是设计自适应反馈回路。
重点不再是编写刚性算法,而是引导神经网络根据环境自行优化。
这种方式提供了更符合生物现实的计算模型,适用于快速构建自适应系统,推动高效学习,发展有机-硅基混合智能,在生物与技术创新之间架起桥梁。
如今,生物学与计算科学的融合正在重塑科技格局。
参考资料:
https://www.tomshardware.com/tech-industry/worlds-first-body-in-a-box-biological-computer-uses-human-brain-cells-with-silicon-based-computing
文章来自微信公众号 “ 新智元 ”

【开源免费】DeepBI是一款AI原生的数据分析平台。DeepBI充分利用大语言模型的能力来探索、查询、可视化和共享来自任何数据源的数据。用户可以使用DeepBI洞察数据并做出数据驱动的决策。
项目地址:https://github.com/DeepInsight-AI/DeepBI?tab=readme-ov-file
本地安装:https://www.deepbi.com/
【开源免费】airda(Air Data Agent)是面向数据分析的AI智能体,能够理解数据开发和数据分析需求、根据用户需要让数据可视化。
项目地址:https://github.com/hitsz-ids/airda