五一假期刚过,相信不少人已经在朋友圈的「人海直播」中深刻体会到了一个真理:出门旅游,光靠一腔热情远远不够。
翻了三十个小红书帖子,打开十几个 App 对比攻略,还没出发脑子就已经「宕机」;真到了景点,又发现「人从众」三个字压根写不下那条排队长龙。这种「早知道就不来了」的懊恼,相信很多人都不陌生。
问题不在于信息不够,而在于我们没有时间也没有耐心,把海量信息变成真正可用的答案。这正是搜索引擎时代的「隐性成本」—— 你在不断翻页、筛选、甄别,而不是直接得到解决方案。
AI 搜索的兴起,第一次打破了这个路径依赖。在大模型的加持下,搜索不仅能找到网页,更能将信息初步「消化」,生成一段简洁的回答。只是,之前的大部分 AI 搜索仍然局限在「你查我找并总结」的层面,回答浅尝辄止,逻辑支离破碎,甚至连问题的重点都没抓住。现如今,虽然已有不少服务商开始推出自家的「深度思考」,但实际上这些 AI 并没有具备真正的思考能力,仍旧是一种计算过程。
最近,夸克推出的「深度搜索」则在这个基础上迈出了决定性一步。

简单来说,深度搜索在深度思考的基础上强化了 AI 的思考能力,让 AI 真正拥有了「高搜商」,AI 能像人一样先主动理解、思考、拆解问题,再分点推理并规划搜索思路和步骤,给出结构清晰、内容可信、可直接执行的解决方案。
这意味着,搜索不再只是信息的搬运和简单总结,而变成了真正有思考力的「AI 顾问」。类比于之前 AI「智商」的提升,这一次提升的是 AI 的「搜商」—— 一个用于衡量 AI 是否具备类人思维和逻辑组织能力的新指标。搜索,终于开始真正变得聪明了。对用户来说,只要说出问题,剩下的交给夸克就好。
那么,夸克的「高搜商」究竟高在哪?
市面上已经有不少带「深度思考」的「AI+搜索」产品,但夸克的深度搜索跟他们对比到底哪里不同?在对大量真实问题的测试中,机器之心观察到夸克深度搜索具备以下几大优势 —— 它们让我们感受到:一个高搜商的超级 AI 应用已经开始成形。
首先,夸克深度搜索的搜索逻辑更像人类:其流程是「先主动思考、后分点搜索、再信息整合」,也就是说,他会在真正开始搜索之前,先对任务进行拆解和行动步骤设计。这种「有条理」的分点推理方式,不仅能提高效率,也能提升答案的逻辑性与可读性。
我们用如下提示词,来看看夸克和另外两款热门 AI 应用一起「下场做题」时,谁能真正聪明地应对日常的真实任务。
INTJ 适合选哪些类型的专业,我是理科生。

从左到右依次为夸克、另两款 AI 应用的初始响应
可以看到,夸克会在搜索前显式地列出将要执行的步骤,让用户对 AI 的「思考过程」一目了然;另外两款应用要么先是把策略泛泛谈一轮,再去搜索补充,其思考过程还会自动折叠,需要搜索后手动打开,同时其思考内容没有经过梳理,不便于阅读;要么展示的思考过程即是搜索步骤,看似直接但逻辑不够连贯,我们也无从得知 AI 的思考历程。
更重要的是,前期规划能让后续思考更有深度。因为有结构分明的「开场」,夸克在整合搜索结果时也能更有逻辑地做推演与判断,如下对比所示。

从左到右依次为夸克及另两款 AI 应用的部分思考过程
同时,这种动态的前期分析还有另一个好处:能根据问题难度灵活配置搜索资源。该花力气时不吝投入,不该浪费时也懂得节制,最终体现的是「搜商与效率齐高」。
除了逻辑清晰、步骤合理,夸克在「信源可溯性」方面也表现出色,尤其是在健康、学术等对信息准确性要求极高的场景中。下面展示了两个示例。

可以看到,夸克不仅会引用国内外权威数据库的循证医学资料,还能结合上下文做出具备因果推理能力的判断。这背后是其自建的亿级医学知识库,其中包含中文医学数据库全集和千万级国内外论文,由近 400 位顶尖医学专家主导内容建设(院士、全国主委 / 副主委、全国常委 / 省级主委以上专家占比 65%+)。夸克还与 60 多家医疗机构和协会合作,严格执行「三审三校」,确保答案的科学性和安全性。
相较之下,很多 AI 应用在专业领域的「信源可溯性」方面还有所欠缺。此外,还会表现出明显的高幻觉问题,对搜索信源的展示随机,并且经常不展示搜索结果来源。下面展示了使用相似提示词的示例。

从左到右依次为夸克、另两款 AI 应用的初始响应
更重要的是,这些能力不仅局限在医疗健康领域。
早在去年 11 月,夸克就推出了「学术搜索」,接入了维普、知网、万方等专业平台的数据,建成了一个总量超亿篇的学术文献知识库。借助大模型能力,每次 AI 回应可自动整合 10 篇以上文献内容,从多个维度提供专业解读,实现从「搜资料」到「懂资料」的跨越。很显然,这个大型知识库也在夸克深度搜索的检索范围内。
此外,夸克还拥有一个上亿规模的题库和百万试卷库,覆盖中小学到考研、考公的全学段内容,简直是学生和家长的「在线题王」。
这些知识库,加上对全网信息的高效检索,让夸克深度搜索几乎可帮助用户找到一切已被解答的问题的答案。
推理逻辑清晰 + 动态调整验证 + 信源专业可溯,这些特性共同组成了夸克深度搜索「高搜商」的基础。
下面我们再通过几个更完整的示例展示一番夸克这个高搜商超级 AI 应用在真实任务中的表现。
首先,回到最开始的问题。回首拥堵的五一,如果你想根据五一期间景点的拥挤情况,来规划端午假期的旅行目的地,只需打开夸克的「深度搜索」功能,用一句简单的提示词就能搞定:
根据五一期间网络上的信息和网友分享,为我盘点一下北京周边好玩但人不多的景点。请注意,“人少” 非常关键!

可以看到,在执行过程中,夸克深度搜索并不是一股脑地开始查资料,而是会先对用户的需求进行分析,明确重点,再规划接下来的行动步骤:比如先筛选出符合条件的景点,接着查询最新政策,对比各地的客流量趋势,甚至还会验证景区公告与社交媒体上的信息是否一致。
只有当这些准备工作完成之后,他才启动搜索流程。此时,夸克会先广泛检索相关内容,再有逻辑地剔除噪音信息,保留高质量素材,随后再对保留下来的信息进行深度思考。最终,他会以结构清晰、图文并茂、不冗余的方式生成一份高质量报告,真正把答案端到用户面前。
如果你还不满足?当然可以「接着问」,比如让他进一步针对青龙峡制定一个细致的端午出行计划。

得到的依然是一份不啰嗦、不敷衍的好答案:逻辑清楚,内容可用,细节充分,几乎可以直接照着出发。
这种定制化、个性化的问题,家家户户的情况都不同,家人的饮食习惯、兴趣爱好、体力都有差异,网络上找不到现成的答案。过去我们都是靠在小红书、抖音等内容平台搜索,再自己规划。但现在深度搜索可以耐心听取你的需求,并做出贴心周到的安排。
当然,旅游攻略只是深度搜索能力的一角。我们实际体验发现,无论是靠模糊剧情找小说、影视等娱乐资源,还是进行专业选择、留学咨询、职场生活维权、健康咨询等更复杂的问题,深度搜索都能展现出非常高的「搜商」,给出颇具参考价值的回应。
比如我们测试了一个不少铲屎官常见的担忧:
最近天气变热,小猫老是肚皮贴着地板睡觉,最近发现它每天打很多次喷嚏,但是没有流鼻涕,吃喝拉撒也正常,这是感冒了吗?

除了整理医学网站和宠物社区的知识,夸克还能总结出判断要点和应对策略,既有信息,也有建议。
甚至连法律维权这样的硬核问题,他也不含糊:
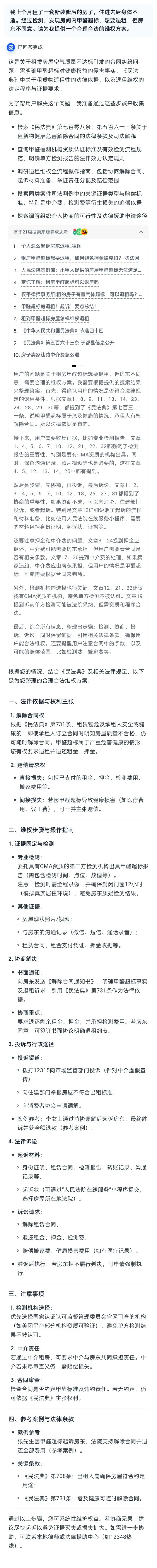
我上个月租了一套新装修后的房子,住进去后身体不适。经过检测,发现房间内甲醛超标,想要退租,但房东不同意。请为我提供一个合理合法的维权方案。

比起过去只能依赖搜索结果自己「扒文档、看帖子」,现在的夸克能直接列出可操作的维权步骤、适用的法律条款,甚至还贴心地列出了两个参考案例与判例。
从这里的示例也能看出,夸克把原本只有专业研究人员才拥有的系统性推理与分析能力带给每个用户。鉴于夸克超 2 亿的用户规模,这无疑标志着深度搜索能力即将广泛普及。这些功能在手机和桌面端均已上线。
根据夸克最新的产品升级动态,除了发布深度搜索能力,夸克还将发布具有 Deep Research 功能的深度搜索 Pro 模式,该模式专为处理更专业更复杂的问题设计,可以交付结构化、系统性的专业级报告或方案。
如果说「深度搜索」是你生活里的万事通,那「深度搜索 Pro」或许会更像是一位拥有专业背景、思路清晰的研究助理。期待尽快上线。
在基础版的深度搜索中,我们已经看到,AI 能通过「先主动思考、后分点搜索、再整合信息」的方式,帮用户解决日常中的各种难题。但面对更高复杂度的任务,比如需要跨学科知识、权威数据验证或结构化输出的场景,夸克深度搜索 Pro 版本的推出将或为用户带来更加专业、综合的体验。
举个例子,如果你想深度全面地了解 AI 行业,通过「深度搜索 Pro」,夸克就能动用他的强大检索和深度思考能力为你生成一份深度与广度兼备的研究报告。
我想全面了解 AI 这个行业,请用顶级的投行研究专家的视角,先列出一个研究问题清单,再根据清单帮我形成一份完整的研究报告,并标清楚相关资料引用来源。

除了搜索之外,夸克这次还悄悄升级了另一项关键能力:图像智能处理。他不仅能「看图说话」,还能「看图办事」。
这一能力基于多模态大模型,通过结合视觉理解与自然语言处理(NLP),使得夸克具备了从图片中提取信息、理解语境、并据此执行任务的能力。具体而言,夸克在图像处理中的能力可分为两个方向:
一是图像语义理解。他可以识别图像中的主要目标、文字、场景乃至风格等要素,并结合用户的文本输入,实现任务驱动式的信息解读。例如,识别动植物、诊断截图中的软件报错、推荐与装修风格匹配的设计方案等,背后依托的是大规模图文对比训练与知识增强模块。
二是图像智能编辑。用户只需上传图片并输入指令,即可实现照片换背景、去路人、服装更换、风格化转换等操作。这依赖于扩散模型、图像分割、文生图等先进技术的集成与调优。
更重要的是,这一系列能力在夸克中被封装为超级框 + 上传入口(+)的极简交互,只需上传图片并用自然语言描述你的目标,就能实现图文协同的自动化处理。
举个例子,如果你想知道随手拍摄的路边野花是否能做一盘野菜:

又比如你想让一张普通合影变得更有质感 —— 删掉路人、替换背景、调整光影风格,则只需点击 + 号上传图片,选择「AI 改图」,然后输入你的具体需求即可。下面展示了一个换背景的例子。

过去很长一段时间里,搜索的角色像是「信息图书馆」的入口 —— 它帮我们找到关键词,指向网页,却不对结果负责。而在生成式 AI 浪潮席卷之下,越来越多用户开始期待一个全新的角色:不只是搜索器,而是一个会思考、有理解力、能够代劳的 AI 助手。
夸克的这次升级,正是在这一背景下迈出的关键一步。他不仅做到了搜索方式的转变 —— 从「找信息」走向「解问题」,更通过「深度搜索」以及图像理解等多项升级,让 AI 能力真正大规模普及到了大众用户的日常生活中。
你可以用他规划一趟不踩坑的假期行程,也可以生成一份结构清晰的市场调研报告,甚至只需上传一张图片,他就能读懂、分析、提取你真正想要的核心信息。这种从输入到输出的完整闭环,意味着 AI 搜索的可用性门槛被大幅降低,也意味着普通用户获取信息的效率、质量和体验正在被彻底改写。而夸克,正是在用「高搜商」的方式,陪用户做更聪明的选择。
在这个人人都能调动 AI 能力的时代,搜索,不再是技术的游戏,而是全民的权利。而夸克,正在用一次次看似微小的产品演进,把「技术平权」这件事,变得真实可感、触手可及。
可以说,在 AI 驱动的搜索下半场,理解力才是核心竞争力。而夸克,已经跑在了前面。
未来,夸克还将持续拓展「AI 超级框」的能力边界 —— 从理解自然语言到调动工具,真正实现「让人用 AI,AI 使用工具」的产品理念。届时,一个真正聪明、主动、可协同的 AI 搜索助手,或将从这里诞生。
文章来自于“机器之心”,作者“Panda”。

【开源免费】FASTGPT是基于LLM的知识库开源项目,提供开箱即用的数据处理、模型调用等能力。整体功能和“Dify”“RAGFlow”项目类似。很多接入微信,飞书的AI项目都基于该项目二次开发。
项目地址:https://github.com/labring/FastGPT
【开源免费】MindSearch是一个模仿人类思考方式的AI搜索引擎框架,其性能可与 Perplexity和ChatGPT-Web相媲美。
项目地址:https://github.com/InternLM/MindSearch
在线使用:https://mindsearch.openxlab.org.cn/
【开源免费】Morphic是一个由AI驱动的搜索引擎。该项目开源免费,搜索结果包含文本,图片,视频等各种AI搜索所需要的必备功能。相对于其他开源AI搜索项目,测试搜索结果最好。
项目地址:https://github.com/miurla/morphic/tree/main
在线使用:https://www.morphic.sh/
【开源免费】LangGPT 是一个通过结构化和模板化的方法,编写高质量的AI提示词的开源项目。它可以让任何非专业的用户轻松创建高水平的提示词,进而高质量的帮助用户通过AI解决问题。
项目地址:https://github.com/langgptai/LangGPT/blob/main/README_zh.md
在线使用:https://kimi.moonshot.cn/kimiplus/conpg00t7lagbbsfqkq0
【开源免费】VideoChat是一个开源数字人实时对话,该项目支持支持语音输入和实时对话,数字人形象可自定义等功能,首次对话延迟低至3s。
项目地址:https://github.com/Henry-23/VideoChat
在线体验:https://www.modelscope.cn/studios/AI-ModelScope/video_chat
【开源免费】Streamer-Sales 销冠是一个AI直播卖货大模型。该模型具备AI生成直播文案,生成数字人形象进行直播,并通过RAG技术对现有数据进行寻找后实时回答用户问题等AI直播卖货的所有功能。
项目地址:https://github.com/PeterH0323/Streamer-Sales