
嗨大家好!我是阿真!
扣子2.0版上新了,用过扣子的朋友应该知道,它一直定位为职场AI工具,这次更新的主题也是让AI从“你问它答”变成“你定目标,它来执行”。
有两个核心功能尤其值得关注,一个是技能(Skills),一个是长期计划。技能是我们把方法论打包给别人用,上传到商店还能赚取收益。长期计划是它帮我们主动推进目标。Skills的宝藏也可以从扣子开挖了。
上链接👉🏻 https://www.coze.cn/
技能的核心概念是把少数人头脑中的方法论,变成人人可用的能力。
怎么理解呢?不同行业的用户可以把自己的经验、流程、方法论做成一个【技能】,发布到技能商店后,其他用户一键调用,相当于直接加载别人的经验包。
技能的思路从哪里来?
技能的灵感来源,我的经验是从日常工作生活中找。主要有四类:
我做了3个技能上传到扣子技能商店,这个过程挺有意思的,接下来和大家分享在扣子中技能的创建和使用。
创建扣子技能很简单,有两种方式。
第一种是对话生成。先和扣子聊,把需求调整到满意,然后直接对它说“生成技能”就行,扣子会自动帮我们打包技能,适合边聊边完善的场景。
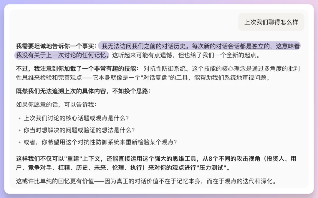
比如我做了个【假想敌生成器】,让AI切换视角狠狠批评我的项目和作品👇

我想做一个假想敌生成器,我描述我的项目或作品,你扮演最刁钻的批评者来挑战我,不是泛泛说这个不够好,而是真的顺着我的逻辑找漏洞、挑矛盾。要能选不同类型的批评者角色,比如"投资人视角"挑商业模式、"用户视角"挑体验问题、"竞争对手视角"找差异化不足、"杠精视角"纯粹找逻辑漏洞。每次挑战完要总结我被攻破的点和建议加固的地方。
生成技能以后,可以点击旁边的前往扣子编程查看👇

接下来,就可以在沙盒进行测试了,还有想要优化的,可以在左边进行继续的补充和修改。测试结果满意后,点击右上角的部署就可以将它部署到自己的技能了。

这样就完成了一个简单的技能。这时候就有朋友要问了,阿真你小子别想诓我,如果这样做出来的就是技能,那这样的技能和普通的提示词或者说模板有什么区别呢?
从产品角度来说,技能可以把复杂指令打包,下次直接用。
下次要如何使用技能?直接在扣子空间的对话中艾特@名称 或者在技能中选择就可以,其他的技能也都是这样调用👇

而从技术角度来说,我们还可以要求它继续创建更多的脚本或者数据存储等要求。比如我还可以要求它每次把我们的记录记下来,要求它统计累计在哪里出问题最多,每次新对话先提醒我上次的盲区。

你质疑完我可以反驳,你接着我的反驳继续攻,多轮交锋直到我认输或你被我说服。每次交锋完记录我被攻破的点,存到一个json文件里,包含日期、项目名、攻击视角、被攻破的点、我的反驳逻辑。
/
再写一个脚本,读取历史记录,统计我在哪类问题上被打穿次数最多,输出我的系统性盲区报告。每次新对话开始时先读取历史,提醒我上次的盲区是什么。
为什么要这样?因为不存下来的话,下次开新对话AI就失忆了,我永远不知道自己反复栽在哪。json存记录(这是数据存储),py脚本计数统计(这是脚本执行),告诉我“你被打穿20次,18次都是因为认知盲区”。🐶
技能比提示词强的地方就凸显出来了,在第二次要求后,它能记住、能统计,我们的打包内容也增加了②部分👇

温馨提醒,更新完了记得再次点击【部署】哦。
下次提问,就会发现它记得我的“黑历史”了。下面是我们通过要求增加存档功能和统计功能前后的对比👇


第二种创建技能的方式是直接创建。进入扣子编程https://code.coze.cn/,点【创建技能】,自己填名称、描述和提示词,对话优化。其他的步骤就差不多了👇

前面我提到了技能的脚本执行和数据存储,技能还有一个很好用的,就是引用。当我们有一套体系化的参考文档,比如术语表、模板、行业规范、指南等等,我们可以把这个创建一个知识库,也放进技能中,让AI回答更专业更一致,我们也不用每次重复解释背景知识。
举个例子。
我做了一个比较复杂但很全面实用的技能,叫做【剧本生成分镜】。

【剧本生成分镜】免费使用链接:https://space.coze.cn/?skill_share_pid=7596234767713173538&env=ppe_vibe_commerce
上次我做了一个视频反推的提示词之后,评论区有一个朋友问我,能不能直接扔剧本生成全套提示词,我当时觉得这个想法很有意思,趁着扣子上了技能,我特地尝试了一下,做出来这一整套确实效果挺不错的,大家要用也方便。
在这里我就让它在前期建立了大量的参考文档,作为生成提示词的要求和补充,模板、规范都给我塞进去了👇

输出结果回放(注意下面是一个视频)👇

这个既可以基于故事剧本,去完成一个带有提示词的详细脚本,多少镜可以自己要求,也可以基于大纲或者brief去生成,甚至只有一个模糊的故事想法也都可以生成详细脚本,并且可以在过程中基于自己个人的喜好,要求它输出不同格式,比如文档格式或者表格格式等等👇

参考文档最大的才25KB,加起来可能都不到一张照片的大小。但它能让AI从什么都不懂变成专业分镜师,知道什么时候用推进、什么时候用跟随,知道用提示词去传达视听语言。这就是技能的杠杆了,用几十KB的知识库,撬动AI本来不够清晰系统的专业能力。
除此以外,也可以根据自己的要求通过技能输出PPT和图片,这里我也做了2个简单的技能。
一个是【PPT风格克隆】,地址是https://space.coze.cn/?skill_share_pid=7596260801598488618&env=ppe_vibe_commerce
上传了自己的文档和参考图以后,就可以针对参考图进行参考,生成PPT。在右边还有一个【双击页面进入编辑】,可以对生成的PPT进行修改👇

这个虽然算不上特别可控,但是它真的非常适合就想要直接给个参考就把文档转成PPT的场景的懒人,完全不想努力,比如我(🐶)。

一键直出AI生成👇










注意找参考图尽量找和PPT主题比较符合的哈。
还有一个技能,来源于我每天不知道吃什么,于是每天告诉它我冰箱里有什么,让它给我菜谱,还能给我图文卡片👇

上面这个叫【智能菜谱生成】,链接在https://space.coze.cn/?skill_share_pid=7596182812223635508&env=ppe_vibe_commerce
后期需要继续优化技能,可以在扣子编程的【项目管理】中继续修改和部署,上架👇

上面我提到的,也不过是扣子技能能做到的一小部分,实际上还有很多实用的技能是它能做的,大家可以在技能商店看到很多不同的实用技能👇

另外,在这次更新中,扣子的【长期计划】这个功能也是非常值得尝试的。
长期计划的核心是我们定目标,扣子主动执行、主动汇报。和传统AI一问一答的对话模式不同,我个人的理解,它的重点是给目标。我们可以给AI一个长期目标,它会自动拆解任务、制定计划,主动推进。它会在关键节点来确认。

在创建长期任务的模板中会有提示,如果不知道自己的方向,也可以直接点击相应模板,扣子会向我们提问,询问计划、决策,后续流程。
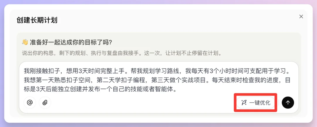
比如我可以用扣子来学扣子,下面点击一键优化,还可以优化我的提示词👇

我刚接触扣子,想用3天时间完整上手。帮我规划学习路线,我每天有3个小时时间可支配用于学习。我想第一天熟悉扣子空间,第二天学扣子编程,第三天做个实战项目。每天结束时检查我的进度,目标是3天后能独立创建并发布一个自己的技能或者智能体。
它把9小时拆成三个节点,第一天熟悉平台概念做个Hello World智能体,第二天学技能开发改造一个计算器项目,第三天完整实战发布一个天气查询技能。
我完成Day 1后反馈进度,它自动激活Day 2的详细计划,精确到几点做什么、产出什么文档;Day 2学完,它主动做进度检查,评估我掌握得怎么样,然后动态调整Day 3的项目难度,学快了加难度,学慢了降复杂度,保证最终能交付。

【日程】的位置还有详细的执行路线图和事项👇

底层逻辑是目标倒推+阶段确认驱动。像导航软件一样,先锁定终点,再拆解路径,路上堵车了实时调整。每完成一个阶段就确认掌握程度,避免最后一天发现前面没学扎实来不及补救。
再比如我有一个长期的、一直想做但是没执行的观影计划。实不相瞒,这个清单已经是我2023年计划做2024年在整理2025年整理了但是没有看2026年又拿出来了的。可恶,真是好拖延啊。
这次让扣子鞭策我,狠狠监督我执行。

我有个片单一直没看完。帮我每周安排观影计划,提醒我该看什么了,看完后可以跟你聊聊剧情,顺便记录和整理我们的观影笔记。
整个过程时间会有点长,但是等它全部规划好之后,效果真的很不错。下面是倍速版录屏(注意下面是一个视频)👇

可以看到扣子设计了一套完整的系统架构:先解析片单,联网补全每部电影的评分、时长、类型等信息,建立一个电影数据库;然后设计了排片算法,根据类型多样性、时长平衡、评分高低自动选片。

右边的观影计划我截取部分👇

首周排片计划,4部电影从《发条橙》到《大都会》,按推荐顺序排好。同时它也创建了一套结构化笔记模板,包含剧情梗概、个人感悟、细节彩蛋等10个模块。让我看完之后可以快速输出笔记👇

它还设置了自动化循环:每周一早9点推送新排片,每周日晚10点检查进度,每月底生成观影报告统计类型分布和最佳影片。
输入→排片→观影→笔记→复盘→调整,形成闭环。这套思路工作、学习、健身都能用。
两个案例也让我看到了长期计划的价值:信息越具体规划越靠谱,阶段性确认让进度更可控,动态调整保证最终能交付。给一个片单就结束,那今年也看不了几部,全程跟进就能好很多了。
还可以长期计划,比如用3个月规划从传统行业转型到AI行业 :
我在传统制造业干了5年,想转AI产品经理。帮我用3个月时间补课:学什么知识、做什么项目、怎么包装经历、去哪找机会,目标是3个月后能通过初面。
其他场景也适用。想开启一个副业,让它帮我们规划和跟进;想学一个新技能,让它帮我们制定学习计划并监督执行;想做一个内容账号,让它帮我们管理选题和发布节奏等等。
补充我的一个小经验,好的长期计划提问的要素👇
1. 明确的目标:想达成什么结果
2. 时间范围:大概多久完成
3. 约束条件:有什么限制或偏好
4. 可衡量:完成或实现的标准是什么
除了上面两个核心功能,扣子还有几个值得一提的更新。
比如上个月已经上线的扣子编程,从想法到上线,一站式开发,不用切换多个平台,对话式就能搭建应用。低门槛,高上限。

另外扣子的对话也有升级,在AI办公与创作过程中,回复更加严谨专业了。下面是我在APP对话的记录👇

还有视频Agent来了!国内首个音画同步长视频生成,是长视频音画同步!今天刚上的,我火速尝试了一个大家看看效果。脚本是用前面的技能生成的,除了视频脚本我什么也没说,这是链接回放👇
https://www.coze.cn/s/C7meS6X8KYM/
视频效果👇

官方表示还支持导出到剪映做后续精剪。在字节自家生态下相信整个工作流会很丝滑。
这次扣子2.0升级的思路非常清晰,让AI更易用更实用,主动推进,辅助完成。
之前为了用AI提效,得先被迫学更多工具、切更多场景、补更多上下文。现在扣子要解决的就是这个问题,让AI从顾问变同事,能承担目标、管理过程,主动推进。
尤其是技能商店,大家都可以用起来。技能商店相当于把经验变成可交易的商品。你的方法论可能是别人的刚需,别人的技能可能是你的答案。你的专业加持扣子技能,带来的价值可能远超你想象。
从行业角度看,这也代表了AI工具发展的一个方向:从通用对话到垂直场景,从被动响应到主动执行。扣子选择聚焦职场AI这个定位,然后围绕这个定位去做更多普通人都能用的实用功能,思路很对。
最后,今天的链接都在这里👇
扣子空间(对话生成技能): https://space.coze.cn/space-intro?invite_code=790f1c6582b84c2a97d99532bcb6d17c
扣子编程(直接创建技能):https://code.coze.cn/
我创建的:
【剧本生成分镜】技能:https://space.coze.cn/?skill_share_pid=7596234767713173538&env=ppe_vibe_commerce
【PPT风格克隆】技能:https://space.coze.cn/?skill_share_pid=7596260801598488618&env=ppe_vibe_commerce
【智能菜谱生成】技能:https://space.coze.cn/?skill_share_pid=7596182812223635508&env=ppe_vibe_commerce
好了,今天关于扣子2.0的分享就到这里,如果大家也在用扣子或者对这些新功能感兴趣,欢迎评论区一起交流讨论,也期待大家猛猛三连鼓励阿真~
下期见~
文章来自于“阿真Irene”,作者 “阿真Irene”。
【开源免费】Browser-use 是一个用户AI代理直接可以控制浏览器的工具。它能够让AI 自动执行浏览器中的各种任务,如比较价格、添加购物车、回复各种社交媒体等。
项目地址:https://github.com/browser-use/browser-use
【开源免费】字节工作流产品扣子两大核心业务:Coze Studio(扣子开发平台)和 Coze Loop(扣子罗盘)全面开源,而且采用的是 Apache 2.0 许可证,支持商用!
项目地址:https://github.com/coze-dev/coze-studio
【开源免费】n8n是一个可以自定义工作流的AI项目,它提供了200个工作节点来帮助用户实现工作流的编排。
项目地址:https://github.com/n8n-io/n8n
在线使用:https://n8n.io/(付费)
【开源免费】DB-GPT是一个AI原生数据应用开发框架,它提供开发多模型管理(SMMF)、Text2SQL效果优化、RAG框架以及优化、Multi-Agents框架协作、AWEL(智能体工作流编排)等多种技术能力,让围绕数据库构建大模型应用更简单、更方便。
项目地址:https://github.com/eosphoros-ai/DB-GPT?tab=readme-ov-file
【开源免费】VectorVein是一个不需要任何编程基础,任何人都能用的AI工作流编辑工具。你可以将复杂的工作分解成多个步骤,并通过VectorVein固定并让AI依次完成。VectorVein是字节coze的平替产品。
项目地址:https://github.com/AndersonBY/vector-vein?tab=readme-ov-file
在线使用:https://vectorvein.ai/(付费)
【开源免费】AutoGPT是一个允许用户创建和运行智能体的(AI Agents)项目。用户创建的智能体能够自动执行各种任务,从而让AI有步骤的去解决实际问题。
项目地址:https://github.com/Significant-Gravitas/AutoGPT
【开源免费】MetaGPT是一个“软件开发公司”的智能体项目,只需要输入一句话的老板需求,MetaGPT即可输出用户故事 / 竞品分析 / 需求 / 数据结构 / APIs / 文件等软件开发的相关内容。MetaGPT内置了各种AI角色,包括产品经理 / 架构师 / 项目经理 / 工程师,MetaGPT提供了一个精心调配的软件公司研发全过程的SOP。
项目地址:https://github.com/geekan/MetaGPT/blob/main/docs/README_CN.md
【开源免费】FASTGPT是基于LLM的知识库开源项目,提供开箱即用的数据处理、模型调用等能力。整体功能和“Dify”“RAGFlow”项目类似。很多接入微信,飞书的AI项目都基于该项目二次开发。
项目地址:https://github.com/labring/FastGPT
【开源免费】LangGPT 是一个通过结构化和模板化的方法,编写高质量的AI提示词的开源项目。它可以让任何非专业的用户轻松创建高水平的提示词,进而高质量的帮助用户通过AI解决问题。
项目地址:https://github.com/langgptai/LangGPT/blob/main/README_zh.md
在线使用:https://kimi.moonshot.cn/kimiplus/conpg00t7lagbbsfqkq0